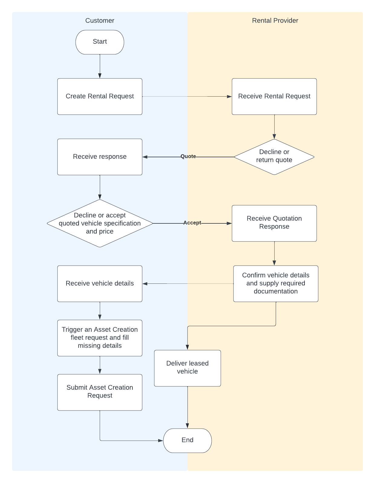
Vermietungsanträge
Das Vermietungsmanagement ist zum jetzigen Zeitpunkt nur für wenige Kunden zugänglich. Sie haben möglicherweise keinen Zugang.
Der Abschnitt Mietanträge führt Sie durch den Prozess der Fahrzeuganmietung und ermöglicht die Kommunikation mit Vermietungsdienstleistern.
In Fällen, in denen Angebote vom Vermieter oder vom Kunden abgelehnt werden, kann es eine Rückführung zu einem früheren Schritt geben.
