Rental Request
The Rental Desk is currently only available for some customers. You may not have access.
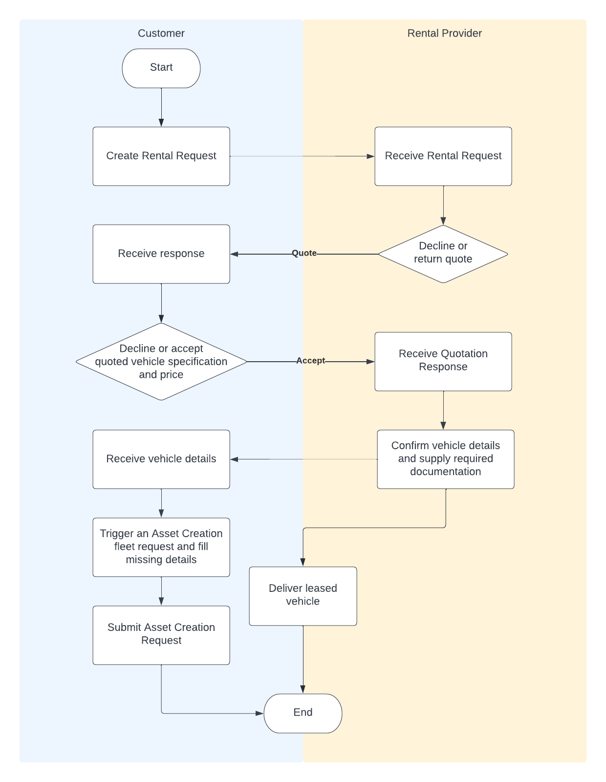
The Rental Request section of the Fleet Desk guides you through the process of renting a vehicle and allows for back-and-forth communication with selected rental providers.
Below shows the flow of a successful rental request and the communication between the Customer and the Rental Provider.
In cases where quotations have been declined by the rental provider or the customer, there might be a loop back to an earlier step.
